中机产业数据网

浙江台州温岭市基准地价

发布时间:2025-01-10 11:25:37 来源:

浙江台州温岭市基准地价


一、基准地价内涵及条件
(一)基准地价内涵
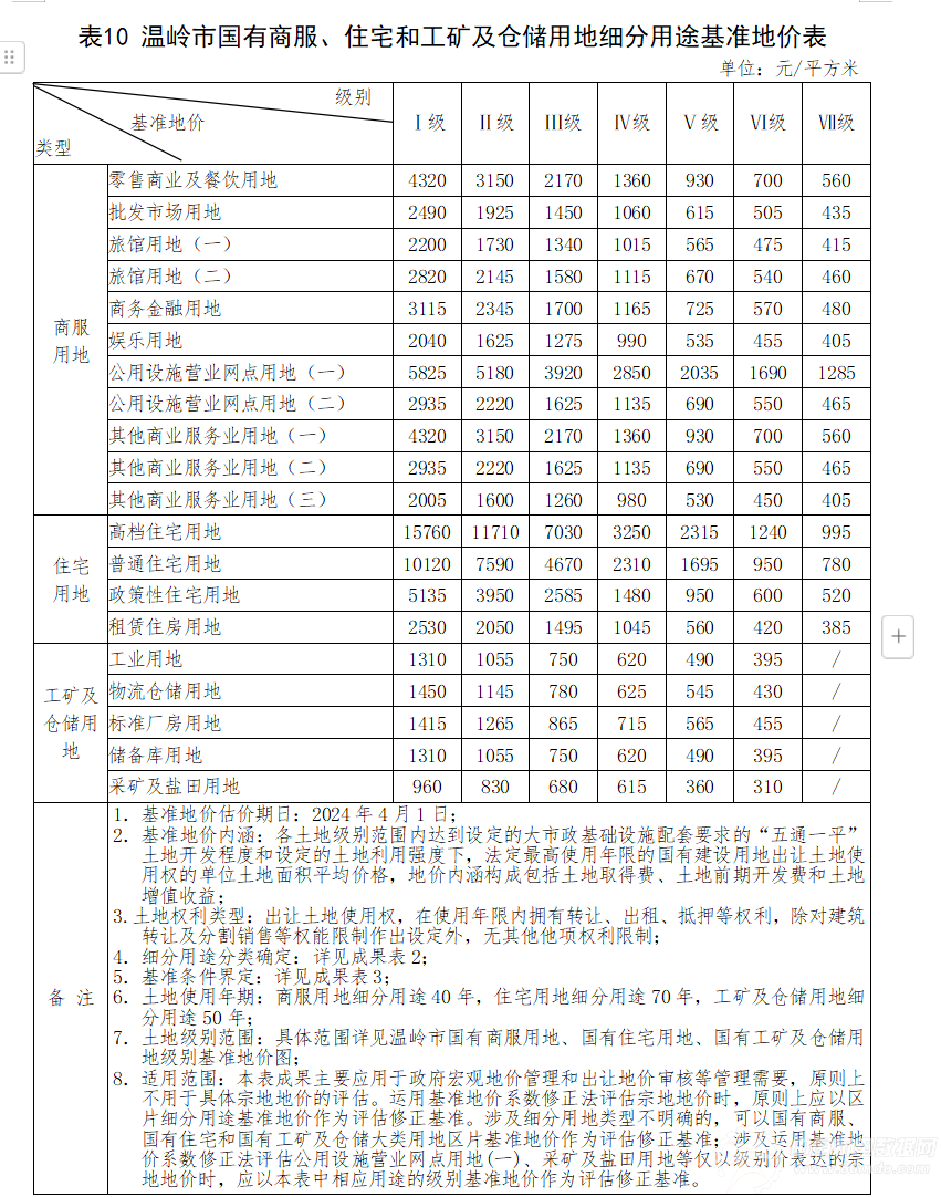
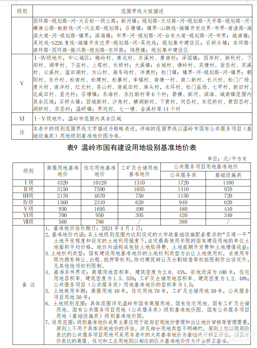
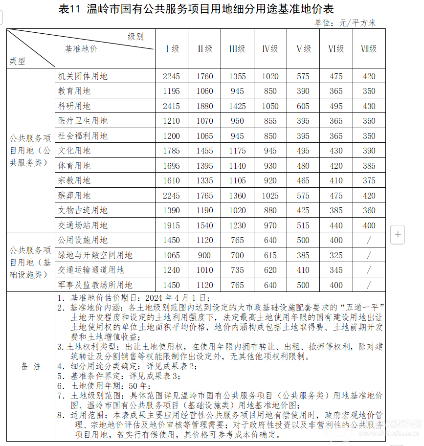
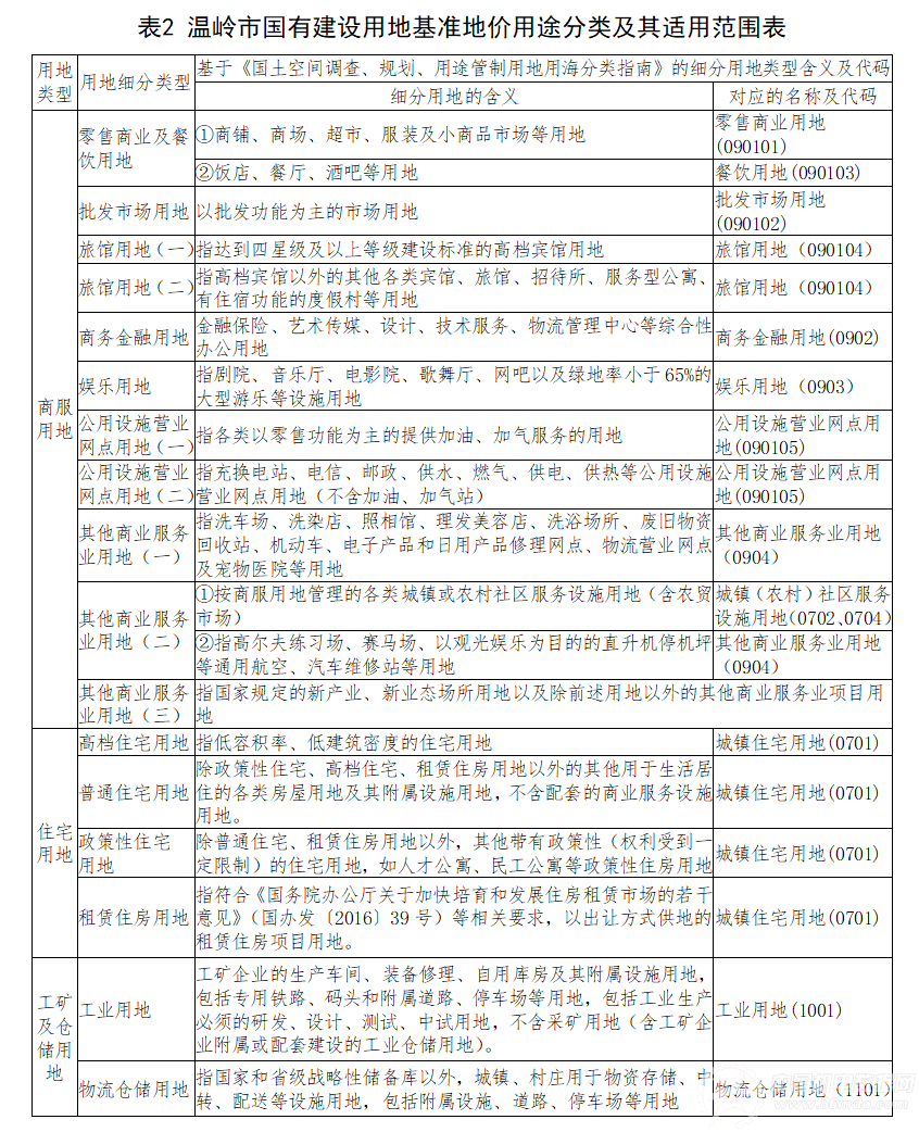
1.基准地价估价期日:2024年4月1日;
2.土地权利类型:出让土地使用权,在使用年限内拥有转让、出租、抵押等权利,除对建筑转让及分割销售等权能限制作出设定外,无其他他项权利限制;
3.地价内涵构成:包含土地取得费、土地前期开发费及土地增值收益;
4.土地开发程度:按熟地界定,即达到大市政基础设施配套的“五通一平”要求(宗地红线外通路、通电、通上水、通下水、通通讯,宗地红线内土地平整);
5.土地使用年期:国有商服用地及其细分用途为40年,国有住宅用地及其细分用途为70年,国有工业用地及其细分用途为50年,国有公共服务项目用地及其细分用途为50年。





网站简介 / 本网动态/ 产品与服务/ 诚聘英才/ 广告服务/ 联系我们/ 版权声明/ 网站地图/ 中机院官网/ 工业市场研究所