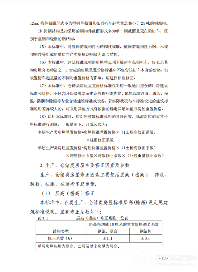
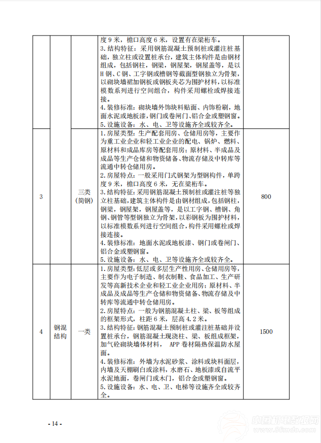
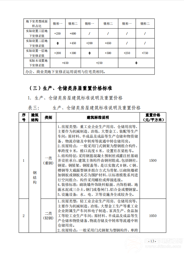
中机产业数据网

武汉市房屋重置价价格标准(2022年)

发布时间:2022-07-26 20:57:20 来源:

武汉市房屋重置价价格标准(2022年)

















网站简介 / 本网动态/ 产品与服务/ 诚聘英才/ 广告服务/ 联系我们/ 版权声明/ 网站地图/ 中机院官网/ 工业市场研究所